生活中,很多人只是盯着血压、血糖、血脂……很少关注自己的骨骼健康。一个被严重低估的真相是:骨质疏松,已被世界卫生组织列为中老年人“第三大健康杀手”,紧跟在高血压和高血脂之后。
别觉得骨骼问题只找上年纪的人,骨量流失开始得远比我们想象要早。久坐少动、长期熬夜、过度防晒、高盐重口味饮食等日常习惯,都在悄悄消耗、透支我们的骨量储备。
你的骨量什么时候开始“悄悄流失”?
答案是:30~35岁
人体的骨量就像一座“储蓄所”,大概30岁前后达到高峰,之后便开始“取”多于“存”,缓慢流失。一旦跌入“低骨量”区间,骨质疏松和骨折的风险就直线飙升。
这个情况有多普遍?《中国首个骨质疏松症流行病学调查结果》显示,我国50岁以上人群中,近一半(46.4%)骨量减少,近两成(19.2%)已患上骨质疏松症。
甚至很多二三十岁的年轻人,体检报告上也开始出现 “骨量减少” 这四个字,这无异于给未来的骨骼健康埋下一颗“定时炸弹”。
复旦大学附属中山医院骨科王嘉倩在该院公众号刊文提醒,如果你的身体发出以下信号,可能提示骨量正在流失:
⚠️ 1.莫名腰背痛:久坐后加重,休息难缓解,可能是椎体微骨折的信号。
⚠️ 2.身高“缩水”:多因椎体压缩性骨折,如身高突然“缩水”需警惕。
⚠️ 3.指甲脆、牙齿松:钙和胶原蛋白流失会导致指甲易断、牙槽骨萎缩。指甲脆可能是骨质疏松的提示信号,但指甲脆≠骨质疏松。
⚠️ 4.夜间腿抽筋:钙缺乏使肌肉兴奋性异常,频繁抽筋可能是骨量不足的表现。
⚠️ 5.轻微外力骨折:咳嗽、弯腰就骨折,提示骨质疏松已进入严重阶段。
护骨怎么吃?
国家给出了参考答案
最近,国家卫健委发布《成人骨质疏松症食养指南(2026年版)》,给出了8条食养原则和建议。
为什么要把“食养”提到如此重要的位置?浙江省人民医院骨科—脊柱外科副主任葛云林2026年接受人民日报健康客户端记者采访时指出,这涉及不同人群的分层管理:“对于已经确诊的骨质疏松患者,药物治疗是主力,食养是重要辅助;但对于骨量减少的亚健康人群,以及广大健康人群的早期预防,食养则占据主要地位。”
其中,关于怎么吃,《指南》建议:
1. 均衡营养,摄入富含钙和维生素D的食物
骨质疏松症人群应适当增加钙、维生素D的摄入。建议50岁以上中老年人群每天钙推荐摄入量为1000~1200毫克,可耐受的最高摄入量为2000毫克。
✅ 钙:主要来源为奶及其制品(每日300毫升液态奶或相当量的奶制品),豆类及其制品,叶菜、花菜和豆荚等蔬菜,贝壳类和鱼类,坚果、种子类以及柑橘类水果等。
✅ 维生素D:高脂肪海鱼(三文鱼、金枪鱼、带鱼、鳕鱼等)、动物肝脏、蛋黄、蘑菇等;维生素D强化牛奶。
此外,护骨“营养均衡”是前提。解放军总医院第八医学中心营养科主任左小霞强调,骨骼不是只靠钙撑起来的。钙是原料,维生素D是“搬运工”,维生素K2负责把钙“引”到骨骼上,蛋白质、镁、锌、维生素C等同样不可或缺。食养是基础,地基打不好,补什么都事倍功半。
2. 荤素搭配,保证膳食蛋白质摄入的质和量
《指南》建议骨质疏松症人群膳食蛋白质摄入量应为每天每公斤体重 1.2~1.5克,其中优质蛋白质比例不低于50%。
✅ 奶及其制品:乳蛋白作为优质蛋白的重要来源,其摄入对骨骼保护具有明确益处。
✅ 肉类:优先选择鱼虾类、蛋类、瘦畜禽肉类。
✅ 大豆类和坚果:富含蛋白质,且大豆含有的大豆异黄酮可对绝经相关骨丢失发挥保护作用、促进骨形成。
3. 食物多样,优选营养素密度高的食物
《指南》建议,食物种类每天应不少于12种,每周不少于25种。包括谷薯类、蔬菜水果、鱼禽蛋奶畜肉、大豆和坚果等。
✅ 鱼虾类:每周至少吃两次,尤其推荐摄入深海鱼类。水产品中含有丰富的ω-3脂肪酸,具有抗炎和改善骨密度的作用。
✅ 全谷物:不低于每天主食量的30%。
✅ 蔬菜水果:深色蔬菜应当占一半以上。果蔬中含有丰富的维生素C、钾和镁等营养素,均为合成骨基质所必需的营养成分。
✅ 发酵乳制品:奶制品可以多选择发酵乳制品。其含有较高的维生素K2,与镁、钾协同可减少骨质流失。
4. 饮酒限量,限制摄入含糖、咖啡因高的食物
✅ 尽量不饮酒:长期酗酒是骨质疏松症的主要原因之一。
✅ 少吃高糖食物:包括不喝或少喝含糖饮料和碳酸饮料,其中过多的糖和磷酸干扰体内钙吸收和稳态,增加尿钙排泄从而影响骨代谢。
✅ 少吃咖啡因含量高的食物:避免长期过量饮用浓茶、浓咖啡,可适量饮用淡茶和少量咖啡。过量咖啡因摄入,会改变促炎和抗炎细胞因子,对生长板软骨和骨骼健康产生负面影响。
5. 科学烹饪,避免高油高盐饮食
高油高脂饮食加速尿中钙的排泄,高盐饮食(钠)同样会导致钙流失。因此建议减少油炸、煎制、卤制等烹饪方式,提倡蒸、煮、汆等烹饪方式。
✅ 少盐:推荐每天食盐≤5克,少吃含钠高的调味品以及腊制、腌制或熏制的食物。
✅ 少油:减少烹调油和动物脂肪摄入量,每天烹调油≤25克。
国家版“壮骨食谱”,
总有一款适合你
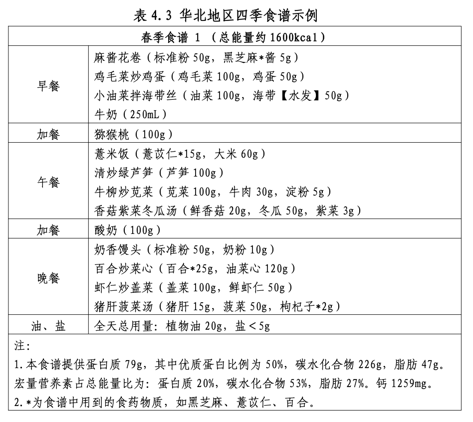
说了这么多原则,不知道具体怎么吃?《指南》为东北、西北、华北、华东、华中、西南、华南七大地区的居民,提供了四季强骨食谱。每个地区、每个季节均设置1600千卡、1900千卡、2100千卡三个能量等级,并详细标注了钙含量、蛋白质供能比等营养数据。
例如,华北地区在春季食谱中推荐了香椿炒鸡蛋、鲈鱼烧豆腐、麻酱花卷等菜品;西北地区则结合当地饮食习惯,设计了肉丸胡辣汤、搅团、土豆炖牛肉等。
戳图片↓
查看各地区详细版“壮骨食谱”

面对如此详细的食谱,普通人如何执行?
左小霞建议:“不一定要生搬硬套、彻底推翻自己原有的饮食习惯,那样很难坚持。正确做法是,对照《指南》的原则和本地食谱,找到自己日常饮食中不合理的地方,有针对性地调整。”
“大部分人平时的饮食习惯是基本健康的,只需要去掉那几个坏习惯,比如高盐高油、过量饮酒、只吃素食、每天四五杯咖啡等。把减法做好,再逐步向推荐食谱靠拢即可。”葛云林补充。
光“吃”不够,
这2件事也很关键
《指南》还建议,要适度日晒,规律运动,保持健康体重。
1. 每天晒太阳10~20分钟
每天在阳光最强烈时段之外(即上午10点前和下午2点后的时段),让裸露的皮肤(面部、手部和手臂)接受10~20分钟的日晒。不使用防晒霜、不隔着玻璃、不打伞,可戴墨镜护眼。
2. 规律地参与3类运动
《指南》推荐了适合骨质疏松症人群的3种运动:
✅ 有氧运动:包括步行、跳舞、踏步及园艺劳动等,可锻炼下肢及脊柱下部的骨骼,减少骨骼矿物质的流失。游泳等水中有氧运动同样有益于身体健康。
✅ 抗阻运动:包括力量和器械训练,既能增强上臂、下肢、核心和脊柱的力量,还能延缓骨质疏松症的进展。
✅ 柔韧性训练和平衡训练:能增加关节的活动度,有助于身体平衡,并防止肌肉损伤,同时有助于保持体型。但伸展运动应该在肌肉充分活动后缓慢温和地进行,应避免过度弯腰,以免发生压缩性骨折。
以上3种运动方式应结合进行,循序渐进、持之以恒。一般推荐每周不少于2次、每次30~60分钟的运动,强度中等,做好热身和拉伸。骨质疏松症跌倒风险高的人群应在专业人员的评估和指导下进行运动。